
“阿嚏——”得了感冒,你是否总是凭经验,买几种熟悉的感冒药自行服用?
“上次感冒吃这药效果好,这次还买它”“这款药一吃就困,失眠人群感冒首选它”“这些药我从小吃到大,继续吃肯定没问题”……可别小看这些吃药“习惯”!对同一类感冒药“情有独钟”的你要警惕了,肝损伤、耐药性等“健康炸弹”可能正悄悄蓄力!
每次感冒,“剧本”的主角可能五花八门。引起感冒的病原体有病毒也有细菌,感冒的症状也有轻有重。如果感冒的症状不同了,用药也不能“单曲循环”!上次治疗感冒效果很好的药物,这次可能就没那么管用了。
吃感冒药时也千万别乱打“组合拳”!感冒药种类繁多,含有相同成分的药物不可重复服用!例如,作为退热主力军的对乙酰氨基酚是很多常用复方感冒药中都含有的成分,该成分的每日服用剂量如果超过其每日最大剂量(成人通常为4000毫克),有可能会导致急性肝损伤,甚至可能引发肝衰竭。如泰诺和复方感冒灵片都含有对乙酰氨基酚,如果你同时服用了这两种药,那可要小心了!
抗生素、抗病毒药物等“感冒”对因治疗药物,更是必须在医生的指导下使用!退烧药一般在体温超过38.5℃时可以服用,体温在37.5℃—38.5℃之间时,推荐使用物理降温方式,比如使用退热贴、用温水擦浴等。
如果服药后症状不见好转甚至加重,或者出现高烧不退、浑身酸疼、嗓子疼、声音嘶哑、呼吸困难等较为严重的症状,一定要及早去医院就诊!千万不要抱持着“挺一挺”的想法,而错过了最佳的治疗时机。
当然,也不是所有“感冒”都得吃药对付!感冒属于自限性疾病,如果患者的症状不是很严重,且个人没有基础性疾病,年轻、身体素质好,生活有规律,不吃药通常3—7天也能“自愈”。
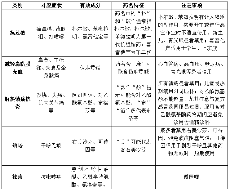
最后提醒,选择感冒药物,最好在医生和药师的指导下进行。服用非处方药时,也请一定看清说明书哦!感冒对症药物大致分为五类,若你还不清楚它们的用法,可参考以下表格:

总策划:王敬东
文案 视频:杜安琪
校对:梁雅琴 闫田田 李英卓 毛长志
设计:陈腾
专业审核:蒋荣猛 首都医科大学附属北京地坛医院主任医师
编辑:张恪忞责任编辑:刘亮