极目新闻记者 王柳钦
6月28日,有多位在校大学生发视频称,近期东北持续高温,黑龙江工程学院昆仑旅游学院派送了2000个西瓜、10000根冰棍,为校园师生解暑降温,引发网友关注。

学生借力运送西瓜(来源:黑龙江工程学院昆仑旅游学院公众号)
视频画面显示,有学生在满载西瓜的卡车旁接力搬运,学校操场上也有学生在领取西瓜和冰棍,连宿舍楼门口的地面上都堆满了西瓜。

6月28日,极目新闻记者联系到该学院的一名在校学生,她表示,6月27日学校确实发放了防暑降温物资,每个寝室可以领一个西瓜,冰棍的话不限量可以随意领。
另一名该学院的学生说,今天学校也以寝室为单位发了西瓜,在食堂还有免费的绿豆汤可以喝。

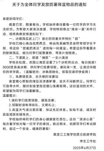
学校下发的通知(受访者供图)
该同学说,6月27日学校发布了“关于为全体同学发放防暑降温物品的通知”,其中显示:学校精心挑选优质西瓜,将由各系辅导员带领学生干部,将这份“甜蜜的清凉”送到每一间寝室;学校在松园、杏园公寓区设置了5个冰柜供应点,每日投放10000支各类冰糕,供同学们免费领取;食堂精心熬制的绿豆汤全天不间断供应。通知落款为学生工作处。
黑龙江工程学院昆仑旅游学院一名工作人员告诉极目新闻记者,近日黑龙江气温节节攀升,学校决定从6月27日起,给学生发放西瓜等物品来防暑降温,计划每天派送2000个新鲜西瓜、10000根免费冰棍。
该工作人员称,这些西瓜和冰棍都是学校自费购买的,除了在校学生,教职工也可以领取,目前学校计划送到本学期期末结束。

学生领取西瓜(视频截图)
极目新闻记者注意到,在黑龙江工程学院昆仑旅游学院公众号上,学校于6月28日发布了相关信息,其中“清凉大礼包”包含了2000个西瓜、10000根地道的东北老冰棍、解暑绿豆汤外,校园文创邮局还提供了7500杯冰鲜柠檬水。
正在阅读:黑龙江一高校给师生发2000个西瓜10000根冰棍降暑,送到期末结束