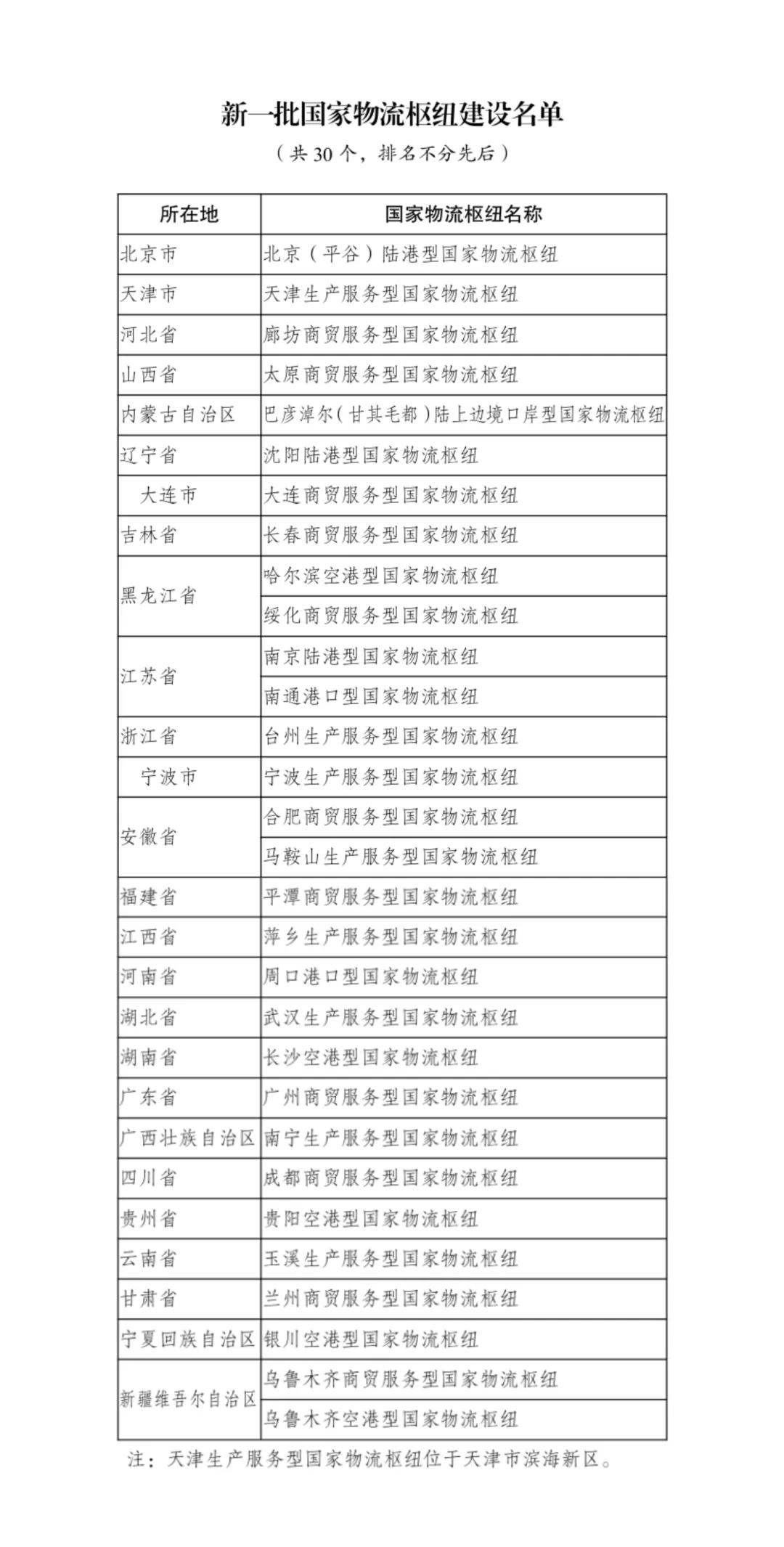
央视网消息:据国家发展改革委微信公众号消息,为深入贯彻党的二十大和二十届三中全会精神,落实“十四五”规划《纲要》《“十四五”现代物流发展规划》有关工作部署,进一步完善国家物流枢纽网络,促进有效降低全社会物流成本,国家发展改革委近日印发通知,将武汉生产服务型等30个国家物流枢纽纳入建设名单。此次纳入建设名单的枢纽具有三方面显著特点:
一是紧密融合产业,推动枢纽经济发展。本次入选名单中,生产服务型、商贸服务型国家物流枢纽共19个,占比63%。相关枢纽依托各自资源禀赋,不断提升服务能级,深入产业链条,打造各具特色的枢纽经济。宁波生产服务型国家物流枢纽围绕绿色石化、新能源汽车、高端装备、新材料等产业集群,布局供应链配套设施,提供物流集成服务,推动产业链提质增效。成都商贸服务型国家物流枢纽依托农产品交易市场,强化大宗农产品集散与冷链物流等核心功能,拓展农产品加工产业链,构建“生产—仓储—流通”服务一体化、覆盖初级产品至高附加值农产品的全品类供应链体系。
二是畅通国际物流通道,服务区域对外开放。相关枢纽充分发挥区位优势,加强通道能力建设,为服务区域扩大开放贡献力量。哈尔滨空港型国家物流枢纽全力推进国际航线网络建设,打造面向俄罗斯和日韩的空中通道,“哈尔滨—哈巴罗夫斯克—首尔”航线实现跨境中转效率提升30%。巴彦淖尔(甘其毛都)陆上边境口岸型国家物流枢纽强化对蒙物流通道服务组织能力,不断提升口岸通关便利化水平、国际换装组织能力、流通加工物流条件等,打造向北开放的重要门户。
三是提升运行效能,助力降低物流成本。相关国家物流枢纽不断创新运行模式,通过流程优化、资源整合,提供效率更优、成本更低、质量更好的解决方案,积极发展适应我国国情的现代物流运行体系。周口港口型国家物流枢纽加强服务组织能力,开展基于“水水中转”的“内河+海运”接力运输模式,充分利用内河航运连接沿海港口资源,延伸全球水运业务,相较传统陆海联运,时间缩短约13%。沈阳陆港型国家物流枢纽开展“中欧班列通关信息化互联互通平台”建设,协调海关、铁路、场站等多方资源,提升多环节作业适配度,各方协同作业效率提升超过50%。
下一步,国家发展改革委将持续推动相关国家物流枢纽扎实推进建设工作,抓好《国家物流枢纽布局和建设规划》明确的各项任务落实,培育提升国家物流枢纽发展综合竞争优势,充分发挥资源配置枢纽、组织运行中心和服务高地作用,“以点带面”加快完善现代物流组织运行网络和基础设施网络,推动我国现代物流规模化、网络化、系统化发展,构建“物流枢纽+产业集群”协同发展新模式,为系统降低全社会物流成本、发展符合我国情以及大规模生产消费需要的现代物流体系提供关键支撑。

正在阅读:国家发展改革委将武汉生产服务型等30个国家物流枢纽纳入建设名单