
6月20日18时,水利部和中国气象局联合发布红色山洪灾害气象预警:
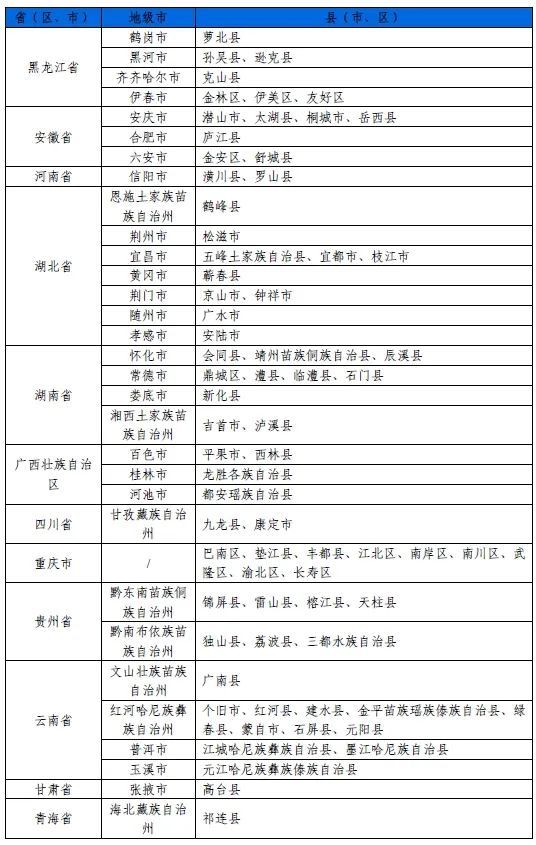
预计,6月20日20时至6月21日20时,安徽西部、河南东南部、湖北东部、湖南北部、广西北部和西部、贵州东南部、云南东部等地部分地区发生山洪灾害可能性大(橙色预警),其中,安徽西部、河南东南部、湖北东部、广西西部、云南东部局地发生山洪灾害可能性很大(红色预警),预警区域涉及的县(市、区)见下表。其他地区也可能因局地短历时强降水引发山洪灾害,请各地注意做好实时监测、防汛预警和转移避险等防范工作。



正在阅读:红色山洪灾害气象预警!这些区域发生山洪灾害可能性很大