
图/新华社

文/表 羊城晚报记者 孙唯 实习生 邹茉
5月28日,自上海虹桥国际机场起飞的东航MU9191航班平安降落在北京首都国际机场,标志着国产大飞机C919圆满完成首个商业航班飞行。C919首飞成功,标志着中国自主创新能力的扶摇直上,同时也意味着中国民航不再全部依赖国外进口,真正走出了一条自主发展之路。
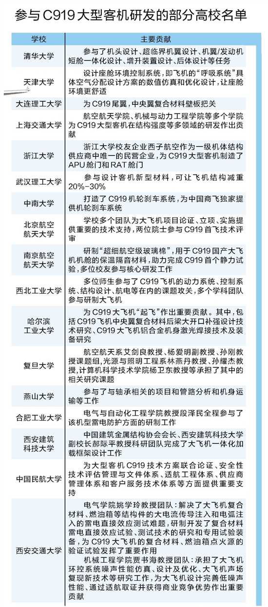
自2008年以来,C919潜心沉淀了15年。回顾C919飞机的研制过程,它承载了我国数十万名航天人的蓝天梦。除了国内顶尖的航天科研人员之外,包括清华大学、北京航空航天大学、西北工业大学、南京航空航天大学、上海交通大学、哈尔滨工业大学等多所高校在内的师生也为C919的研发作出了突出贡献。
例如,“举全校之力,全力支持C919!”成了当时西北工业大学在校流传的口号。2008年联合工程队总结大会上,时任常驻上海工作组组长的西工大航空学院李栋教授总结说,作为项目启动的标志性事件之一、“联合工程队”的建立和半年的运行意义重大。
同在2008年,南京航空航天大学遴选29名骨干教师加入中国商飞大型客机联合工程队,其中有18名教师集中半年时间在上海参加方案论证工作。南航在C919研制阶段,参与近150项科研项目,取得了近二十项重要科研成果,为商飞C919的研制提供重要技术支撑。
中国高校能在本次国产飞机的研发过程中作出突出贡献,离不开各高校多年来对航空航天人才的悉心培养。
多年来,南京航空航天大学勇担“航空报国”使命,为中国商飞输送了大量优秀的航天人才。其中,包括C919总设计师吴光辉、中国商飞公司制造总师姜丽萍等杰出代表。
吴光辉在南京航空航天大学建校70周年发展大会的致辞中表示:“回忆起在南航求学的经历,我仍然记得在机库里上飞机设计课的场景。同学们围坐在飞机旁边,老师现场讲解结构设计,极大程度地促进了我们实践能力的提升,让我至今仍受益匪浅。”
同样的,北京航空航天大学也竭尽全力做好了人才培养。北航成立了大型飞机高级人才培训班,旨在培养大飞机关键领域的紧缺人才。该校坚持“三能力,四素质”的培养理念,至今已培养大飞机行业工程师1000余人,为我国大飞机的研发提供了技术支持。
每一次起飞都承载着航天强国的梦想,每一步跨越都刻下中国航天人的追求和信仰。追逐蓝天梦的路上,未来会有越来越多的航天学子同行,“我觉得学生们当下应当学好课本知识,再将理论运用到实践中。”吴光辉说。
正在阅读:C919首飞成功 背后有这些中国高校的身影