新闻
新闻频道
>
中国新闻
辽宁继续实施有序用电,各市限制电力明细表公布
来源:央视网 | 2021年10月07日 10:01:24
央视网 | 2021年10月07日 10:01:24
原标题:
正在加载
央视网消息
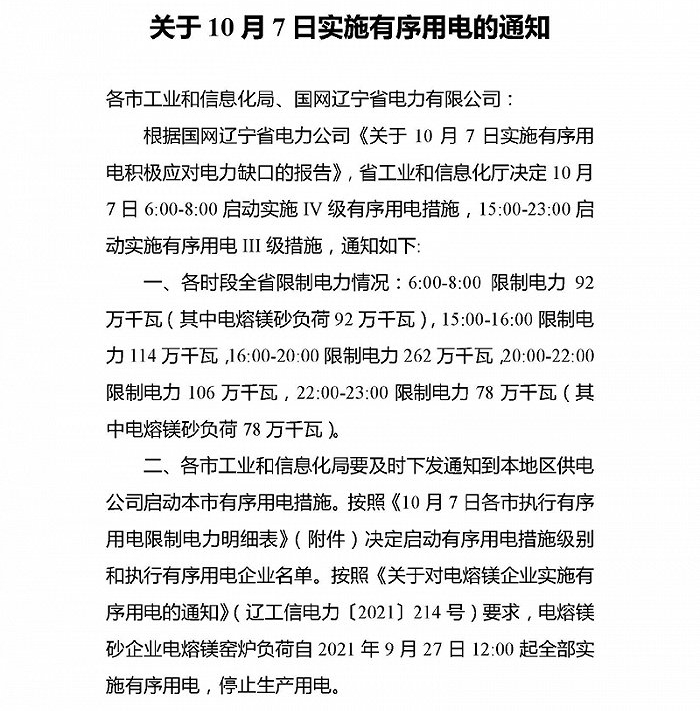
:10月7日,辽宁省工信厅网站发布实施有序用电的通知提出,10月7日6:00-8:00全省启动实施有序用电Ⅳ级措施,15:00-23:00启动实施有序用电Ⅲ级措施。
编辑:郭倩
责任编辑:刘亮
点击收起全文
返回央视网首页
返回新闻频道
分享:
扫一扫 分享到微信
|
返回顶部
最新推荐
加载更多
精彩图集
加载更多
正在阅读:
辽宁继续实施有序用电,各市限制电力明细表公布
分享
扫一扫 分享到微信
手机看
扫一扫 手机继续看
A-
A+