新闻
新闻频道
>
社会新闻
云南:中高风险地区清零,恢复跨省游
来源:央视网 | 2021年09月15日 11:02:23
央视网 | 2021年09月15日 11:02:23
原标题:
正在加载
央视网消息
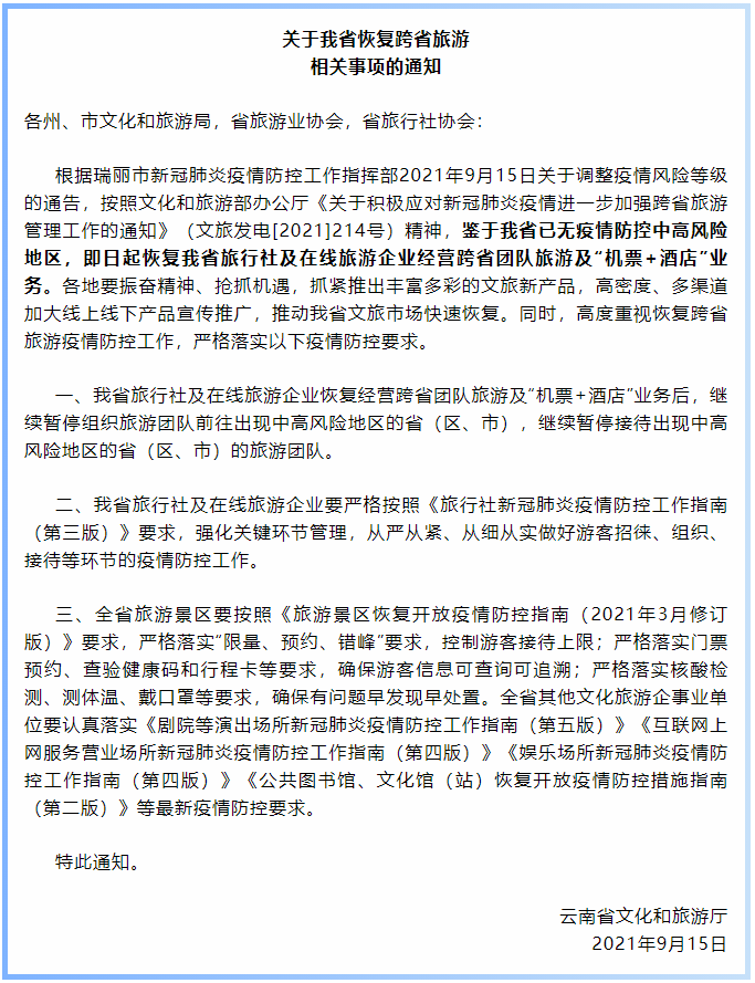
:据“云南发布”微信公众号消息,9月15日云南省文化和旅游厅发布恢复跨省游通知,即日起恢复我省旅行社及在线旅游企业经营跨省团队旅游及“机票+酒店”业务。
编辑:陈诗文
责任编辑:刘亮
点击收起全文
返回央视网首页
返回新闻频道
分享:
扫一扫 分享到微信
|
返回顶部
最新推荐
加载更多
精彩图集
加载更多
正在阅读:
云南:中高风险地区清零,恢复跨省游
分享
扫一扫 分享到微信
手机看
扫一扫 手机继续看
A-
A+